登录/注册
购物车
首页
招投标培训
管理咨询
定制内训
专家团队
招采小课堂
新闻中心
专题报道
关于我们
X
课程详情 lessons
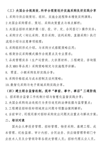
推动央国企招标采购与供应链高质量发展,着力提升管控能力、执行规范与联合监督水平专题培训班
推动央国企招标采购与供应链高质量发展,着力提升管控能力、执行规范与联合监督水平专题培训班
课程时长:3天
支持:
培训对象:

国央企从事投资管理、招标管理、物资采购、基建工程、成本管理、纪检监察、审计内控、合同法务、供应链管理等部门专业技术人员及分管领导等各级次管理人员:招标代理从业人员。

课程价格: /人

预约报名 课程咨询

image.png

image.png

image.png

image.png

参加学习联系:李老师18518067801(同微信)

开课时间 地点 价格
2026-01-22至2026-01-27 成都市 ¥3600/人 报名中
2026-01-15至2026-01-20 昆明市 ¥3600/人 报名中
2025-12-23至2025-12-27 哈尔滨市 ¥3600/人 报名中
2025-12-16至2025-12-21 珠海市 ¥3600/人 报名中